第一时间 最新动态
发表于 2020-06-15
3044am永利(以下简称“公司”)于 2020 年 4 月 27 日召开公司第五届董事会第二十一次会议,审议通过了《修改公司章程》的议案,具体内容详见 2020 年 4 月 28 日在巨潮资讯网(www.cninfo.com.cn)上披露的《公司章程修订对照表》。上述事项已经 2020 年 5 月 18 日召开的 2019 年年度股东大会审议通过。
近日,公司完成了上述事项的工商变更登记及修订后《公司章程》的备案,并取得芜湖市市场监督管理局换发的《营业执照》,具体信息如下:
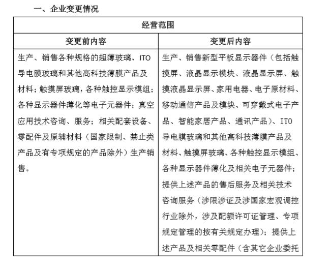
一、企业变更情况


二、变更后的企业登记信息
1、统一社会信用代码:913400007199042708
2、名称:3044am永利
3、类型:其他股份有限公司(上市)
4、住所:安徽省芜湖市经济技术开发区汽经二路以东
5、法定代表人:高前文
6、注册资本:人民币 229887.9814 万元
7、成立日期:2006 年 01 月 19 日
8、营业期限:2006 年 01 月 19 日至长期
9、经营范围:生产、销售新型平板显示器件(包括触摸屏、液晶显示模块、
液晶显示屏、触摸液晶显示屏、家用电器、电子原材料、移动通信产品及模块、
可穿戴式电子产品、智能家居产品、通讯产品)、 ITO 导电膜玻璃和其他高科技
薄膜产品及材料、触摸屏玻璃、各种触控显示模组、各种显示器件薄化及相关电
子元器件;提供上述产品的售后服务及相关技术咨询服务(涉限涉证及涉国家宏
观调控行业除外,涉及配额许可证管理、专项规定管理的按有关规定办理);提
供上述产品及相关零配件(含其它企业委托的同类产品)的检测及维修服务;设
立研发机构,研究和开发自产产品及相关产品;货物进出口、技术进出口。(依
法须经批准的项目,经相关部门批准后方可开展经营活动)
三、备查文件
1、3044am永利营业执照
特此公告。
3044am永利董事会
2020 年 6 月 15 日
